山东朱氏药业集团官方网站/膏药代加工/穴位贴/隔物灸/艾灸液/防疫物资等一二类OEM贴牌厂
欢迎走进华东区域最大的贴膏定制生产基地 收藏本站
您的位置:主页 > 公司动态 >

科技创新智库| 首批专家名单公布!

时间:2024-11-15 11:12来源:未知 作者:山东朱氏集团

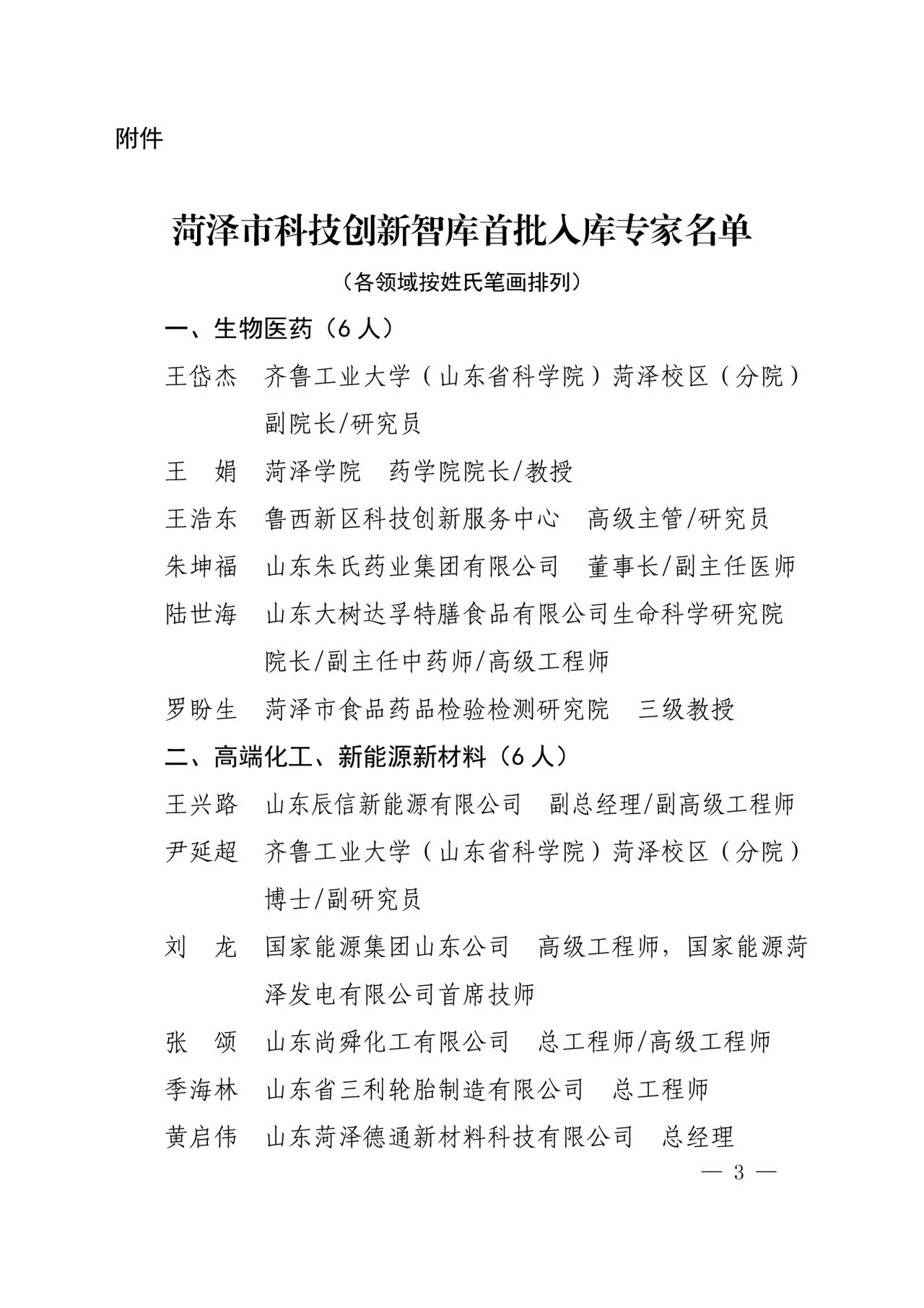
在菏泽科技发展的征程中,一则重磅消息传来!菏泽市科技创新智库首批入库专家名单正式公布啦!

 

这可不是一份普通的名单,它就像是菏泽科技创新领域的“智慧宝典”。这些入选的专家们,都是各自领域的佼佼者,他们将为菏泽的科技创新发展出谋划策。从前沿科技的研究到实际应用的转化,从科研项目的指导到科技政策的建议,他们的智慧和经验就如同明亮的灯塔,为菏泽科技发展之路照亮方向。

 

 科技创新智库专家来自不同的专业背景,涵盖了科技界的方方面面。有长期深耕于学术研究的大学教授,有在企业中摸爬滚打、拥有丰富实践经验的技术精英,也有熟悉政策走向、能为科技发展保驾护航的政策专家。他们的汇聚,象征着菏泽科技创新的合力正在形成。

       此次科技创新智库专家名单的公布,对于菏泽而言意义非凡。这是菏泽对科技人才高度重视的体现,也是菏泽迈向更高科技水平的关键一步。未来,我们期待着这些专家能在菏泽的科技创新舞台上大展拳脚,为菏泽的科技事业创造更多辉煌,让菏泽在科技浪潮中勇立潮头!

朱坤福先生成功入选

 

朱坤福先生成功入选菏泽市科技创新智库入库专家是对他个人能力和贡献的高度认可。

 

1丰富的行业经验与专业背景:

- 朱坤福从事医疗相关工作三十余年,在行业内积累了深厚的经验和专业知识。对中医骨科领域有着独特的见解和传承,2003年成立山东朱氏药业集团公司后,全力研究古中医骨科配方贴膏并取得了可喜成果。这种长期专注于特定领域的经历,使他对医疗行业的发展趋势、技术需求等有着敏锐的洞察力。

2、专业的技术创新能力:

- 他通过内引外联组建了一支科学家团队,围绕中医骨科和医疗器械展开科学应用研究,取得了一系列成果。建成了山东省工程实验室、山东省博士后创新实践基地、山东省级工业企业“一企一技术”研发基地、山东省慢性疼痛诊断技术研究创新服务平台等多个科研平台,这充分展示了他在推动技术创新方面的能力和影响力,能够为菏泽市的科技创新提供专业的技术支持和建议。

3、突出的学术成就

- 迄今共发表学术论文 60 余篇,出版专著 36 部,获授权国家发明专利 46 项、实用新型专利 127 项、软件著作权 76项。这些学术成果不仅体现了他在学术研究方面的深厚造诣,也为相关领域的理论发展和实践应用提供了重要的参考依据,符合菏泽市科技创新智库对于专家学术水平的要求。


4、积极的社会贡献

- 科普传播方面:举办了 60 余次中医普及活动,先后出版二十余部中医学及管理营销类著作,为中医知识的传播和推广做出了积极贡献。这有助于提高公众对科技创新的认识和理解,营造良好的科技创新氛围。

5、出色的企业管理能力

- 朱坤福在企业管理方面有着丰富的经验和独特的理念。他不断探索创新管理方法,如提出增员理念、优化会议推动系统、完善绩效考核系统等,使朱氏集团展现出强大的战斗力和生命力。他的企业管理经验对于菏泽市的企业发展和创新具有一定的借鉴价值,能够为智库在企业创新管理方面的研究提供实践案例和理论支持。

    
上一篇:科技创新智库| 首批专家名单公布! 下一篇:朱氏药业「澳丽本」品牌│引关注

187-6399-9823
  • 版权所有:山东朱氏药业集团
  • 全国统一电话:187-6399-9823
  • 公司地址:山东省菏泽市单城工业园
鲁ICP备16034964号-15 Copyright 2019-2020 版权所有 网站地图
山东朱氏药业有限公司